谷川视野 | 新《公司法》决议瑕疵“三分法”框架下公司决议不成立的认定
2023年《公司法》进行修订(以下简称“新《公司法》”),在法律层面上正式引入公司决议“不成立”之情形,确立了决议瑕疵形态的“三分法”结构。本文即聚焦于决议效力判断的逻辑起点——公司决议是否成立,从制度演变司法适用作出以下梳理与总结。
一、制度演变

在新《公司法》颁布前,我国《公司法》在文本上仅明文规定了决议无效、决议可撤销两种瑕疵形态。尽管《公司法司法解释(四)》于2017年率先引入了“决议不成立”,但效力位阶争议导致适用不一。因此,2023年《公司法》修订对决议瑕疵效力规则进行了体系性重塑,正式确立了“无效、可撤销、不成立”并立的“三分法”结构。
新《公司法》不仅将“决议不成立”法典化,还基于《公司法司法解释(四)》对其成立要件进行了优化与精简,旨在使决议不成立的情形更明晰、边界更确定。主要修改包括:(A)删除“导致决议不成立的其他情形”的兜底条款,限制了其扩大解释,以维护决议稳定性;(B)删除原但书条款中关于免开会议的规定,因该事项已由《公司法》第五十九条第三款另行约定,属条款精简考量。
需要特别指出,最高人民法院于2025年9月30发布了《关于适用〈中华人民共和国公司法〉若干问题的解释(征求意见稿)》(“《公司法解释》(征求意见稿)”),其中第九条侧重于公司决议效力诉讼的程序性问题进行了细化规定,并规定若《公司法解释》(征求意见稿)正式施行,《公司法司法解释(四)》将废止。鉴于本文聚焦于认定公司决议不成立的实体问题,故主要解读《公司法》的相关规定。
二、新《公司法》第二十七条之条款解读
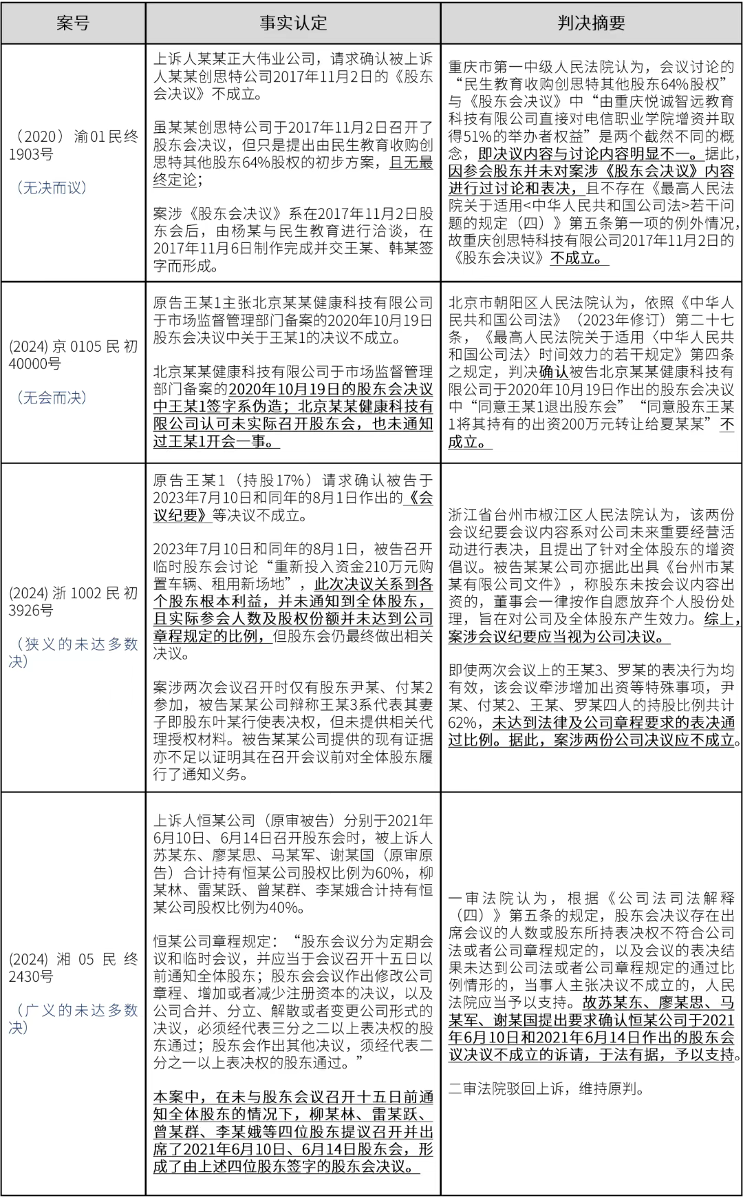
根据《公司法》第二十七条,公司决议不成立具有以下四种事由:[1]
(1)未召开会议而作决议(无会而决)。意指公司在未实际召集并举行股东会或董事会会议的情况下,即形成了所谓的决议。实践中,此情形常表现为公司控股股东或高管伪造公司决议。唯一的法定例外是依据新《公司法》第五十九条第二款,若对特定事项全体股东以书面形式一致表示同意,可以不召开股东会会议,直接作出决定并由全体股东签名或盖章。换言之,唯有有限公司全体股东书面一致同意免开会议,所形成的决议才具备合法性。
(2)股东会、董事会会议未对决议事项进行表决(无决而议)。公司决议是公司团体意志的体现,其形成必须经过法定的或章程约定的表决程序。若股东会或董事会会议虽已召开,但未就拟决议事项组织实施有效的表决,则该决议应被认定为不成立。
(3)出席会议的人数或者所持表决权数未达到本法或者公司章程规定的人数或者所持表决权数(广义的未达多数决)。公司会议在进行表决前,若实际参会人数或其代表的表决权总数未能达到法律或公司章程规定的最低门槛,则表明会议的召开本身不具备合法性,无法形成有效的公司意思。在此种情况下,所作出的决议应被认定为不成立。
(4)同意决议事项的人数或者所持表决权数未达到本法或者公司章程规定的人数或者所持表决权数(狭义的未达多数决)。在会议已合法召开并进行表决的前提下,若对某一议案的赞成票数或赞成票所代表的表决权数,未能达到法律或公司章程所要求的通过比例,该议案所形成的决议亦应认定为不成立。需要注意的是,公司章程可以在法律规定的基础上对上述比例进行进一步细化或提出更高的要求,但任何试图降低法定比例的章程条款均属无效。
三、司法实践中的对“决议不成立”条款的适用

(一) 认定“决议不成立”之案例

(二) 否认“决议不成立”之案例
四、延伸:公司决议不成立与决议可撤销的区分适用
在公司决议的效力判断中,如何准确区分“不成立”与“可撤销”也是司法实践中的难点之一。
从制度价值取向方面。尽管两者均可能涉及程序瑕疵,但其制度价值取向存在根本差异。正如最高人民法院民事审判第二庭在《公司法理解与适用(上)》中所阐述的:“法律行为成立与否是事实判断问题,而法律行为的效力则是法律价值判断问题。如果一项决议缺乏基本的成立要件,便无从谈及其效力评价。”因此,在审视公司决议中的程序瑕疵时,我们首先需要进行事实判断:该程序瑕疵是否已严重到导致决议未能满足基本的成立要件。在此基础上,再进行价值判断:该程序瑕疵是否存在“实质影响”,进而决定其是否处于可撤销的状态。这构成了公司决议效力认定的一个逻辑递进过程。
从条款适用方面。《公司法》第二十七条删除了《公司法司法解释(四)》第五条第五项“兜底条款”,明确导致决议不成立的程序瑕疵类型,从而一定程度上明确了决议不成立与决议可撤销之间的适用界限。
五、结论与建议
新《公司法》的修订标志着公司决议瑕疵理论的重大进步,正式引入了“不成立”这一独立效力形态,与既有的“无效”和“可撤销”共同构建了清晰的“三分法”体系,传达出立法者和司法实践对于公司决议效力判断的严格化和限缩化趋势,前述案例(2024)宁0104民初3047号判词中亦传达相同的理念。其根本目的在于保障公司决议的稳定性和可预测性,避免因宽泛解释导致公司运营的不确定性增加。司法实践中,公司决议是否成立的判断将不再依赖弹性条款,而是必须严格对照《公司法》第二十七条所确立的法定条件,方可认定。
[1]李建伟:《公司法评注》,法律出版社,2024年5月,第116页-第119页。
